Zebra is the printer manufacturer that offers Zebra Centric end-to-end, Oracle-tailored barcode solution that allows for quick and simple integration of Zebra barcode printers, without the need for Windows middleware hardware. With Zebra, we can rapidly integrate complex barcode solutions into Oracle Application quickly, easily and cost-effectively.
Solution is installed on the Oracle Application server and Printer firmware there are no additional middleware or programming required. Zebra printing solutions are adapted to deliver easy integration and complete interoperability across application sets.
There is a direct connectivity between your enterprise’s barcode label printing infrastructure and Oracle applications / Oracle Fusion.
The Zebra XML-Direct Connect method—where Zebra makes available via printer firmware an embedded XML parser in the XML-enabled printers, so output from Oracle Application/ Fusion is natively understood by the printer through a direct connect TCP/IP connection.
Key Benefit Factors/Advantages are as below:
- No complex files to download
- No need to learn specific printer languages
- No Windows middleware server needed between Oracle and the printers
- No printer seat license cost
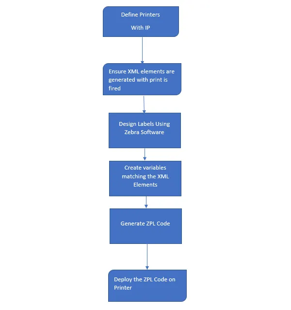
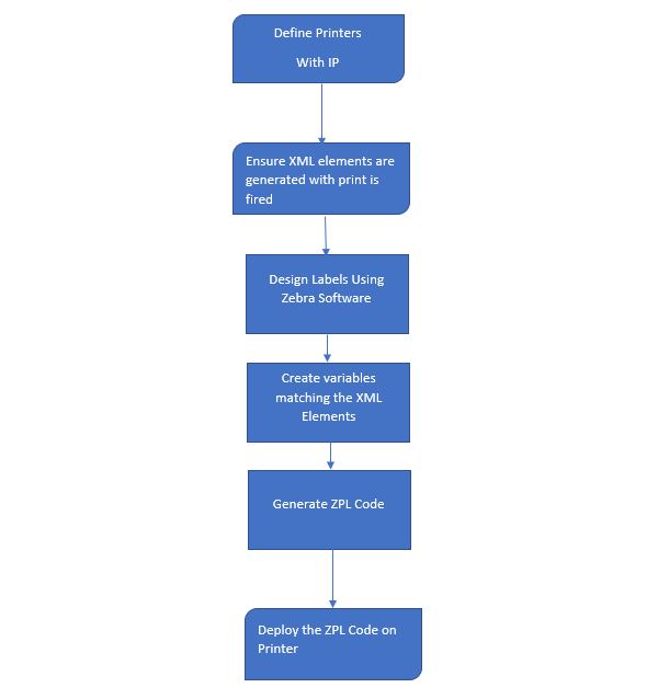
Label Printers: Oracle WMS supports the Zebra Printing Language, ZPL. Printers manufactured by Zebra as well as many other companies that support the ZPL printing language should work. The client is required to test it and verify that label printing works as expected. Some typical models in use by current clients are Zebra / ZM400, Zebra 105SL, INTERMEC /PD42. This application prints to label printers at client locations via network access that must be configured as described in the network configuration section below. These printers must be configured in the Oracle WMS application.
Flow Diagram for Label Printing:

- Go to printer screen
- Click on create button
- Select printer type (DOCUMENT, ZEB, ESCP)
- Fill printer name
- Fill description name
- Choose printer protocol (lpd, socket)
- Fill domain_or_ip with printers IP
- Fill port field
- Fill printer_queue_name field, same as printer name
- Save



